暴雨、山洪预警!陕西发布灾害性天气预报!
受低槽和副热带高压外围暖湿气流共同影响,预计09月22日12时至23日12时,西安大部、宝鸡南部局地、渭南南部、汉中大部、安康大部、商洛大部地方有大雨(25~50毫米),其中汉中南部局地(南郑区、城固县、洋县、西乡县、镇巴县、佛坪县)、安康部分(汉滨区、宁陕县、石泉县、汉阴县、紫阳县、岚皋县、旬阳县)、商洛部分(商州区、洛南县、山阳县、镇安县、丹凤县、商南县、柞水县)有暴雨(50~80毫米)。上述部分地区伴有短时强降水(最大小时降雨量10~20毫米,个别点30毫米以上)。
前期关中、陕南累计雨量大,此次降水叠加致灾风险高。发生南宫NG山洪、地质灾害、中小河流洪水、城乡积涝、农田渍涝等气象风险较高,上述区县及其相邻区县也需加强灾害隐患点等排查,做好次生灾害防御以及交通、旅游、山区、景区、城市安全管理等工作。
陕西省水利厅联合陕西省气象局于2025年09月22日09时发布第101期山洪灾害气象风险预警。
预计2025年09月22日09时至2025年09月23日09时,西安市临潼区、长安区、鄠邑区、蓝田县,渭南市临渭区、华州区、潼关县、华阴市,汉中市南郑区、城固县、洋县、西乡县、镇巴县、佛坪县,安康市汉滨区、汉阴县、石泉县、宁陕县、紫阳县、岚皋县、平利县、旬阳市,商洛市商州区、洛南县、丹凤县、商南县、山阳县、镇安县、柞水县等县(市、区)发生山洪灾害可能性较大(黄色预警),西安市灞桥区、周至县,宝鸡市眉县、太白县,咸阳市兴平市,汉中市汉台区、勉县、宁强县、留坝县,安康市白河县等县(市、区)有可能发生山洪灾害(蓝色预警)。请各地各部门落实防御责任,紧盯危险区与强降雨重叠区,加强实地监测与预警叫应,提前做好转移避险防范。
省自然资源厅联合省气象局2025年9月22日10时30分发布第79期地质灾害气象风险橙色预警:
预计9月22日11时-9月23日11时,汉中市南郑区东南部、城固县南部局地、洋县东部局地、西乡县中部、镇巴县大部、佛坪县南部,安康市汉滨区南部、汉阴县中南部、石泉县中南部、宁陕县南部、紫阳县大部、岚皋县西北部、旬阳市西部、恒口示范区大部、高新区中部,商洛市商州区南部、洛南县南部、丹凤县中南部、山阳县中南部、镇安县南部发生滑坡、崩塌、泥石流等地质灾害的风险高(橙色预警);西安市灞桥区、临潼区、长安区、高陵区、鄠邑区、蓝田县、周至县,宝鸡市太白县,咸阳市三原县、泾阳县、兴平市,渭南市临渭区、华州区、潼关县、大荔县、合阳县、澄城县、蒲城县、华阴市、高新区,汉中市大部,安康市大部,商洛市大部发生滑坡、崩塌、泥石流等地质灾害的风险较高(黄色预警),上述相邻县区也需高度关注。
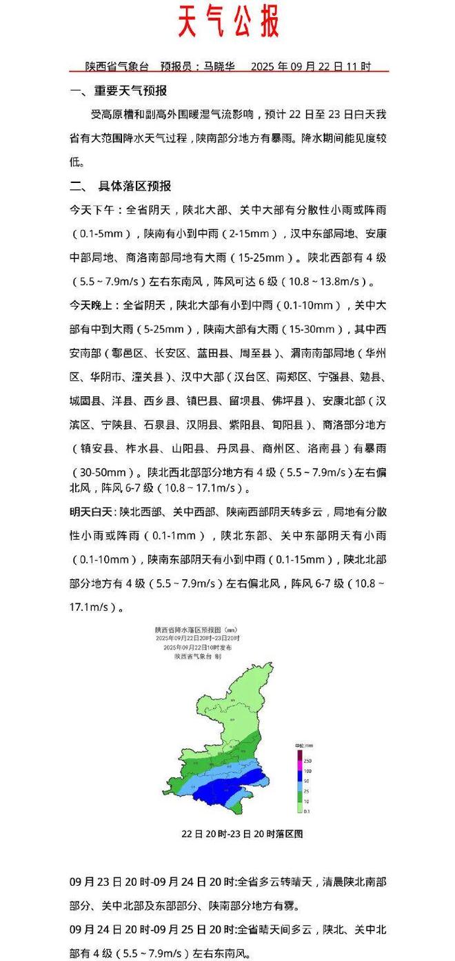
陕西省气象台2025年09月22日10时发布未来24小时灾害性天气预报:
受高原槽和副高外围暖湿气流影响,预计22日至23日白天我省有大范围降水天气过程,陕南部分地方有暴雨。降水期间能见度较低。
西安市气象台2025年9月22日10时发布天气预报:受低槽东移和副高外围暖湿气流共同影响,今天至23日上午西安市维持阴雨天气,预计明显降雨时段在今天后半夜至23日早晨,全市有中雨,偏南地区局地大雨,23日午后降雨结束。
本轮系统性降雨持续时间长、累积雨量大,且与前期降雨时间间隔短、落区重叠度高,需防范可能引发的地质灾害、山洪、中小河流洪水等次生灾害风险;同时防范降水造成的道路湿滑、低能见度对交通安全的不利影响。
今天后半夜到23日早晨:阴天有中雨,偏南地区局地大雨。气温:13℃~16℃;
特别声明:以上内容(如有图片或视频亦包括在内)为自媒体平台“网易号”用户上传并发布,本平台仅提供信息存储服务。
中国留学生情侣澳洲偷生娃!10多年父母、朋友全蒙在鼓里!接生竟靠Google搜索...
三星绚幕激光投影仪Premiere 5体验:投影也能化身为“触摸屏”!
三星推出无线便携电视“The Moving Style”,可触控可移动
集邦:Meta 雷朋 Display 智能眼镜采用豪威 + Lumus 显示方案

