
中新网甘肃新闻11月21日电(冯志军 于仕琪)21日,中国工程院公布2025年院士增选结
气候变化正给全球农业生产带来严峻挑战,极端天气频发、降雨模式改变、气温波动加剧等问题直接
中国日报11月21日电(记者 李梦涵)11月21日18:00《自然·气候变化》在线发表了
前天,强冷空气裹挟着10级大风掠过东海,全球第一大港宁波舟山港的作业却一丝未乱。就在这片
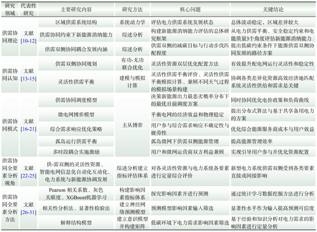
构建以新能源为主体的新型电力系统,是实现“双碳”战略目标的关键路径。“十四五”以来,中国电力系统在电源结构、电网形态和技术基础等方面正经历深刻变革,
第30届联合国气候变化大会(COP30)于11月10日至21日在巴西帕拉州首府贝伦市举办